為更好地提供政府信息公開服務,便于公民、法人或者其他組織依法獲取本機關的政府信息,根據《中華人民共和國政府信息公開條例》(國務院令第492號公布,國務院令第711號修訂,以下簡稱《條例》),編制本指南。本機關政府信息公開如發生變化,《指南》將及時作出更新、說明。
公民、法人和其他組織可以在“奉新縣人民政府網”(網址http://www.fengxin.gov.cn)網上查閱《指南》。
一、主動公開
公開范圍
主動向社會公開的信息范圍參見《條例》第三章和《奉新縣人民政府辦公室印發關于明確奉新縣政務公開工作職責分工的通知 》(奉府辦發〔2021〕11號,以下簡稱《通知》),公民、法人和其他組織可以在奉新縣政府網站上查閱《通知》。
公開形式
對于主動公開信息,主要采取網上公開形式。信息公開網站具體網址:(http://www.fengxin.gov.cn/fxxrmzf/xswje0/bmxxgk.shtml)。
本機關還將通過新聞發布會、新聞媒體、政務新媒體、便民資料等方式公開政府信息。
公開時限
各類政府信息產生后,屬于主動公開范圍的,自該機關信息形成或者變更之日起20個工作日內及時公開。法律、法規對政府信息公開的期限另有規定的,從其規定。
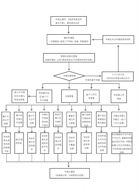
二、依申請公開
公民、法人和其他組織需要縣商務局主動公開以外的政府信息,可以到縣商務局辦公室申請獲取。本機關在公開政府信息前,將依照《中華人民共和國保守國家秘密法》以及其他法律、法規和國家有關規定對擬公開的政府信息進行審查。
受理機構
本機關信息公開申請受理機構:奉新縣商務局
辦公地址:奉新縣馮川東路190號
聯系電話:0795-4539961
辦公時間:周一至周五 8:30—12:00,14:30—18:00,法定節假日除外
受理程序
(一)提出申請
申請人申請公開信息,應填寫《政府信息公開申請表》。《申請表》可以在受理機構處領取,也可以在奉新縣政府信息公開網站(網址:http://www.xmzaj.com/fxxrmzf/xswje0/bmxxgk.shtml)下載。申請人可通過聯系電話咨詢相關申請手續。在線申請的在網站申請頁面填寫信息直接提交。
為提高辦事效率,申請人對所需信息的描述應盡量詳細、明確,若有可能,請提供信息的標題、發布時間、發文字號或者其他有助于明確該信息的提示。
(二)申請內容
申請人提出的政府信息公開申請應當真實載明下列內容:
1.申請人的姓名或者名稱、公民、法人或其他組織的身份證明、聯系方式、通信地址;
2.申請公開的政府信息的名稱、文號或者便于行政機關查詢的其他特征性描述;
3.申請公開的政府信息的形式要求,包括獲取信息的方式、途徑;
4.受理機關名稱。
申請人向本機關提交政府信息公開申請,應當同時上傳或提供身份證明。
為提高處理效率,申請人對所需信息的描述應盡量詳細、明確,若有可能,請提供信息的標題、發布時間、發文字號或者其他有助于明確該信息的提示。
(三)申請方式
申請人可以通過以下方式提出申請:
1. 當面提交申請。申請人可以到縣商務局申請獲取政府信息,并填寫《申請表》。書寫有困難的可以口頭申請;
2. 信函提交申請。申請人填寫《申請表》后,通過信函方式申請的,應在信封左下角注明“政府信息公開申請”字樣;
3. 傳真提交申請。通過傳真提出申請,應填寫《申請表》并在傳真第一頁正面明顯位置注明“政府信息公開申請”和傳真總頁數,發送傳真后應電話聯系確認;
4. 網上提交申請。申請人可在本機關網站"依申請公開"欄目,通過在線申請的方式,填寫電子版《申請表》,直接提出申請。
縣商務局不直接受理通過電話方式提出的申請,但申請人可以通過電話咨詢相應的服務業務。
(四)申請注意事項
1.申請人委托代理人提出政府信息公開申請的,應當提供委托代理證明材料;5人以上(含5人)共同申請同一信息,可以推選1至5名代表提交申請,并提供推舉證明材料;
2.政府信息公開申請內容不明確的,本機關告知申請人作出補正,并自收到申請之日起7個工作日內一次性告知申請人作出補正,說明需要補正的事項和合理的補正期限。申請人無正當理由逾期不補正的,視為放棄申請,本機關不再處理該政府信息公開申請;
3.申請人申請公開政府信息的數量、頻次明顯超過合理范圍,本機關將要求申請人說明理由。對申請理由不合理的,將告知申請人不予處理;
4.申請人以政府信息公開申請的形式進行信訪、投訴、舉報等活動,本機關將告知申請人不作為政府信息公開申請處理并告知通過相應渠道提出。
(五)答復時限
行政機關收到政府信息公開申請,能夠當場答復的,應當當場予以答復。行政機關不能當場答復的,應當自收到申請之日起20個工作日內予以答復;需要延長答復期限的,應當經政府信息公開工作機構負責人同意并告知申請人,延長的期限最長不得超過20個工作日。行政機關征求第三方和其他機關意見所需時間不計算在前款規定的期限內。
(六)申請收費
本機關依申請提供政府信息的收費嚴格按照國務院辦公廳《政府信息公開信息處理費管理辦法》(國辦函〔2020〕109號)執行,信息處理費按照超額累進方式計算收費金額,采取按件計收或按量計收方式(根據實際情況選擇適用一種標準,不按照兩種標準重復計算)。
1.按件計收適用于所有政府信息公開申請處理決定類型。申請人的一份政府信息公開申請包含多項內容的,行政機關可以按照“一事一申請”原則,以合理的最小單位拆分計算件數。收費標準為:a.同一申請人一個自然月內累計申請10件以下(含10件)的,不收費。b.同一申請人一個自然月內累計申請11—30件(含30件)的部分:100元/件。c.同一申請人一個自然月內累計申請31件以上的部分:以10件為一檔,每增加一檔,收費標準提高100元/件。
2.按量計收適用于申請人要求以提供紙質件、發送電子郵件、復制電子數據等方式獲取政府信息的情形。相關政府信息已經主動對外公開,行政機關依據《中華人民共和國政府信息公開條例》第三十六條第(一)項、第(二)項的規定告知申請人獲取方式、途徑等的,不適用按量計收。按量計收以單件政府信息公開申請為單位分別計算頁數(A4及以下幅面紙張的單面為1頁),對同一申請人提交的多件政府信息公開申請不累加計算頁數。收費標準為:A.30頁以下(含30頁)的,不收費。B.31—100頁(含100頁)的部分:10元/頁。C.101—200頁(含200頁)的部分:20元/頁。D.201頁以上的部分:40元/頁。
三、不予公開
1.依法確定為國家秘密的政府信息,法律、行政法規禁止公開的政府信息,以及公開后可能危及國家安全、公共安全、經濟安全、社會穩定的政府信息,不予公開。
2.涉及商業秘密、個人隱私等公開會對第三方合法權益造成損害的政府信息,本機關不予公開。但是,第三方同意公開或者本機關認為不公開會對公共利益造成重大影響的,予以公開。
3.本機關的內部事務信息,包括人事管理、后勤管理、內部工作流程等方面的信息不予公開。
4.本機關在履行行政管理職能過程中形成的討論記錄、過程稿、磋商信函、請示報告等過程性信息以及行政執法案卷信息,不予公開。法律、法規、規章規定上述信息應當公開的,從其規定。
四、其他事項
公民、法人或其他組織認為縣內行政機關在政府信息公開工作中侵犯其合法權益的,可以向上一級行政機關或者政府信息公開工作主管部門投訴、舉報,也可以依法申請行政復議或者提起行政訴訟。
附件
政府信息公開申請表
受申請單位: 申請表編號:
|
申 請 人 信 息 |
公民 |
姓名 |
|
工作單位 |
|
||||||
|
證件名稱 |
|
證件號碼 |
|
||||||||
|
通信地址 |
|
郵政編碼 |
|
||||||||
|
聯系電話 |
|
||||||||||
|
電子郵箱 |
|
||||||||||
|
法人、 其它 組織 |
名稱 |
|
組織機構代碼 |
|
|||||||
|
營業執照信息 |
|
||||||||||
|
法人代表 |
|
聯系人姓名 |
|
||||||||
|
聯系人電話 |
|
||||||||||
|
聯系人電子郵箱 |
|
||||||||||
|
申請人簽名或蓋章 |
|
||||||||||
|
申請時間 |
|
||||||||||
|
所 需 信 息 情 況 |
所需信息的內容描述 |
|
|||||||||
|
選 填 部 分 |
|||||||||||
|
所需信息的用途 |
|
||||||||||
|
所需信息指定提供方式(可多選) □紙面 □電子郵件 □光盤 □磁盤 |
獲取信息的方式(可多選) □郵寄 □快遞 □電子郵件 □傳真 □自行領取、當場閱讀、抄錄 |
||||||||||
|
□ 若無法按照指定方式提供所需信息,也可接受其他方式 |
|||||||||||
|
接收人 |
|
接收時間 |
|
||||||||
|
接受 申請 單位 辦理 結果 |
(簽章) |
||||||||||
|
備注 |
|
||||||||||
|
|
|
|
|
|
|
|
|
|
|
|
|
本表一式三份,申請人留存一份。

附件:



